menu
close
keyboard_backspace
返回卷期清單
(第十九期 / 1974 / 1)
第十九期
/
1974 / 1
/
pp. 238 - 248
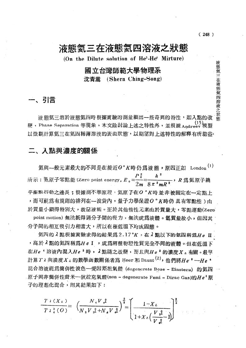
液態氦三在液態氦四溶液之狀態
32
作者
沈青嵩 *
(NTNU)
沈青嵩 *
NTNU
中文摘要
下載驗證
請輸入下方圖片中的驗證碼